2025年影响粮食市场的重要政策!
01
我国粮食供应不断提升,人口增速放缓
2015-2024年十年间,我国人口增速放缓,粮食供应继续提高。十年间总体粮食供应(粮食产量+进口量)为86402万吨,较前十年增加7865万吨,增幅为9.1%,而人口增幅约为1.8%。这表明粮食供应的增长速度远超人口增长速度,反映了人均粮食占有量显著提高,粮食安全基础进一步巩固。
根据国家统计局数据,2024全年全国粮食总产量70650万吨,比上年增加1109万吨,增长1.6%。分品种看,小麦产量14010万吨,增长2.6%;玉米产量29492万吨,增长2.1%;稻谷产量20753万吨,增长0.5%;大豆产量2065万吨,下降0.9%。
根据海关数据,2024全年我国累计进口粮食量为1.58亿吨,同比减少2.3%。大豆进口量达到了创纪录的1.05亿吨,占到粮食进口总量的66%。大麦进口1424万吨,创历史最高记录。小麦和玉米进口量虽然下降很多,但仍超配额。
<点击图片查看详细内容>
2024年末全国人口为140828万人,比上年末减少139万人,连续三年出现人口负增长,自然增长率为-0.99‰。尽管出生人口有所反弹,达到954万人,但仍低于2022年的水平,未来一段时间人口负增长趋势难以改变。
02
2025-26年小麦最低收购价1.19元/斤,上涨1分
2024年9月24日,国家发展改革委等公布2025-2026年小麦最低收购价格的通知,经国务院批准,2025年和2026当年生产的小麦(三等)最低收购价为每50公斤119元,同比提高1分,连续五年上涨。
作为保障国家粮食安全的重要政策,粮食最低收购价在稳预期、稳信心、稳生产方面发挥了重要作用。本次小麦最低收购价政策定价周期由一年一定改为两年一定,“一次提价管两年”,相当于国家对未来两年农民种粮给出了兜底保障,有利于规模户科学安排种植计划;并且可以引导贸易商和加工企业决策,稳定粮食购销和市场价格。同时,政策还明确,如生产成本等发生较大变化,会及时调整最低收购价水平,兼顾了原则性和灵活性。
<点击图片查看详细内容>
03
2025年稻谷最低收购价即将公布
2025年稻谷价格又到了敏感时点,根据历年发布时间看,稻谷最低收购价格大多数时间在2月末或3月初公布。
2024年稻谷最低收购价格是在3月1日公布,即:2024年生产的早籼稻(三等,下同)、中晚籼稻和粳稻最低收购价分别为每50公斤127元、129元和131元。对比来看,早籼稻比2023年上涨1分,连续5年上调,中晚籼稻和粳稻保持平稳。
<点击图片查看详细内容>
04
2025年粮食进口关税配额和分配细则
2025年粮食进口关税配额总量为:小麦(包括其粉、粒)963.6 万吨,其中 90%为国营贸易配额;玉米(包括其粉、粒)720万吨,其中 60%为国营贸易配额;大米(包括其粉、粒)532万吨,其中长粒米 266 万吨、中短粒米266 万吨,50%为国营贸易配额。
粮食进口关税配额粮食安全的重要防线,对三大主粮实行进口关税配额管理,相当于为国内粮食市场竖起了一道“防火墙”,有效限制了主粮进口规模,保护三大主粮产业免受进口粮食冲击,从而保护了种粮农民积极性。
<点击图片查看详细内容>
05
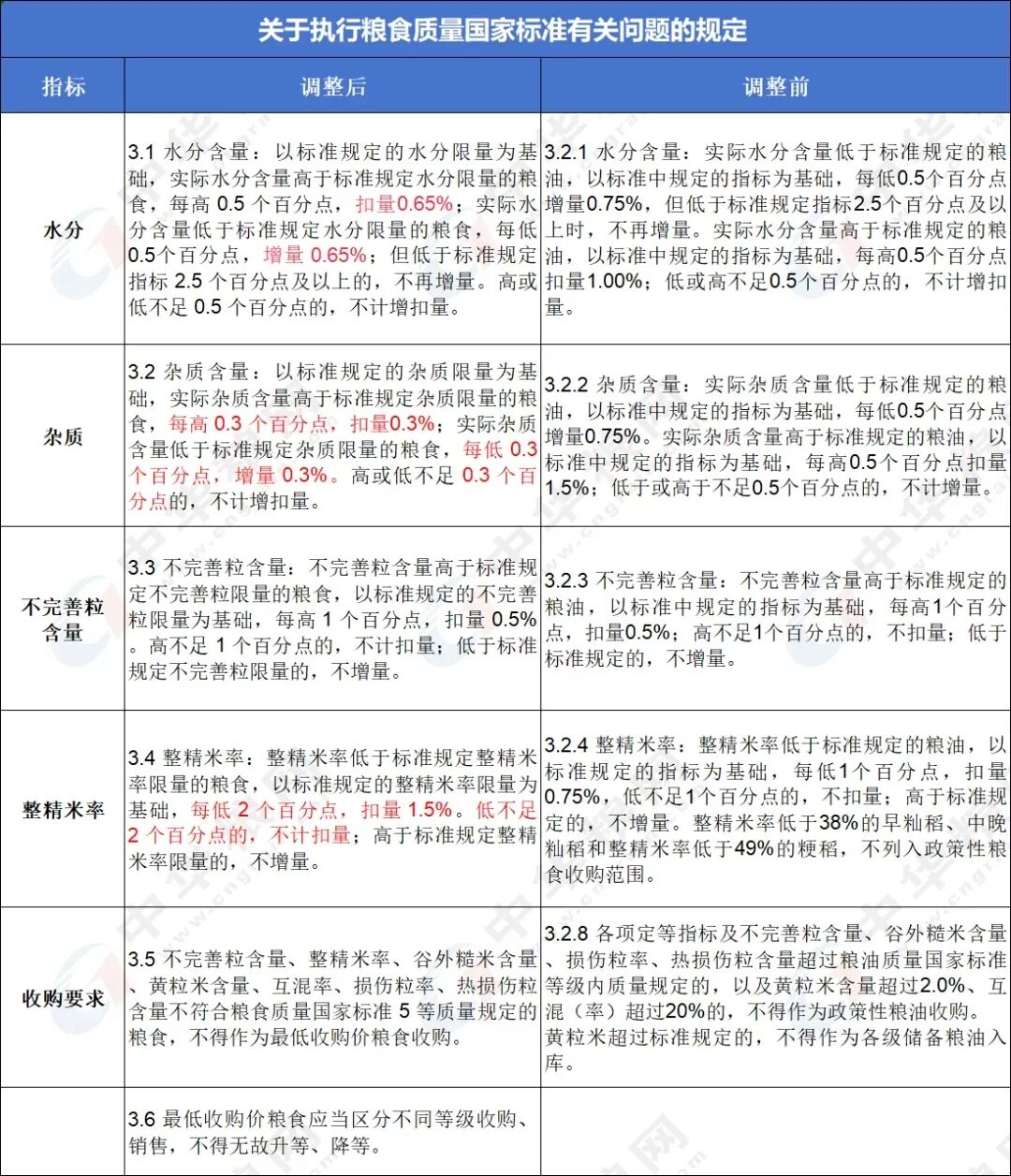
政策性粮食质量执行标准有重大调整
2024年9月20日,国家发展和改革委员会、国家粮食和物资储备局、财政部、国家市场监督管理总局联合公开发布了《关于执行粮食质量国家标准有关问题的规定》的通知,行业内也称国粮标〔2024〕198号文件。这是时隔14年后,继2010年6月发布的国粮发〔2010〕178号文件之后又一个针对最低收购价粮食收购和销售出库执行标准的纲领性指导文件。
虽然说文件标明了适用于最低收购价粮食收购和销售,但从现实来看,很多区域的政策性储备粮也是参照执行的,因此新的198号文件对下一步我们的粮食市场价格走势具有重要且深远的影响。
<点击图片查看详细内容>
06
确保粮食价格在合理区间运行
粮食价格影响种粮积极性,影响粮食生产与供给。党的二十届三中全会通过的《中共中央关于进一步全面深化改革、推进中国式现代化的决定》提出,加快健全种粮农民收益保障机制,推动粮食等重要农产品价格保持在合理水平。未来,要在充分发挥市场配置粮食资源决定性作用的基础上,更好发挥政府宏观调控作用,进一步完善粮食价格形成机制,确保粮食价格在合理区间运行,防止“谷贱伤农”。
<点击图片查看详细内容>
07
中央经济工作会议:保护种粮农民和粮食主产区积极性,健全粮食价格形成机制
中央经济工作会议,是每年中共中央、国务院召开的规格最高的经济会议,是下一年经济发展和政策走向的重要风向标。2024年12月11日至12日,中央经济工作会议在北京举行。
2024年中央经济工作会议强调,统筹推进新型城镇化和乡村全面振兴,促进城乡融合发展。严守耕地红线,严格耕地占补平衡管理。抓好粮食和重要农产品稳产保供,提高农业综合效益和竞争力。保护种粮农民和粮食主产区积极性,健全粮食价格形成机制。因地制宜推动兴业、强县、富民一体发展,千方百计拓宽农民增收渠道。
<点击图片查看详细内容>
08
中央农村工作会议:深入推进粮油作物大面积单产提升行动
2024年12月17日至18日中央农村工作会议在北京召开,落实中央经济工作会议精神,分析当前“三农”工作面临的形势和挑战,部署2025年“三农”工作。会议强调:
要坚决扛牢保障国家粮食安全重任,持续增强粮食等重要农产品供给保障能力,稳定粮食播种面积,深入推进粮油作物大面积单产提升行动,加强农业防灾减灾能力建设,确保粮食稳产丰产。强化耕地保护和质量提升,严格耕地占补平衡管理,健全粮食生产支持政策体系,启动实施中央统筹下的粮食产销区省际横向利益补偿。完善农产品贸易与生产协调机制,推动粮食等重要农产品价格保持在合理水平。
<点击图片查看详细内容>
09
2025年全国农业农村重点工作
2024年12月19日,全国农业农村厅局长会议在北京召开。这是农业农村系统紧紧围绕党中央国务院对新一年经济发展的目标方向、基调规划,明确部署具体任务的会议。
会议强调要扎实做好明年农业农村重点工作:要全力以赴抓好粮油生产,稳定粮食播种面积,坚持提高单产和品质并举,把大面积单产提升作为关键举措,多油并举巩固大豆油料扩种成果,加强耕地保护和质量提升,奋力夺取粮食和农业丰收。要毫不放松巩固拓展脱贫攻坚成果,认真践行大食物观,构建多元化食物供给体系,大力提升农业科技装备水平,培育农业科技领军企业。
<点击图片查看详细内容>
10
2025年粮食和物资储备工作重点
2024年12月25日至26日,全国粮食和物资储备工作会议在北京召开。会议总结2024年粮食和物资储备工作,分析当前形势,安排2025年粮食和物资储备重点任务。
会议提出,加大粮食市场调控和产业发展力度,统筹抓好粮食收购和市场调控,推动粮食价格保持在合理水平,发挥好稳预期、稳市场的关键作用。进一步强化监管执法,深入开展粮食流通监管“铁拳行动”,严肃查处各类涉粮违法违规行为。大力推进信息化,健全粮食购销领域监管信息化应用和运行长效机制,发挥信息化赋能粮食购销“穿透式”监管作用。对比去年来看,提出要强化粮食产购储加销协同保障,扎实做好粮食保供稳价,保持粮食市场平稳运行,健全粮食应急保障体系,提高应急保供能力。
<点击图片查看详细内容>
来源:中华粮网


